-
-
-
反激式电源转换
非隔离电源转换
同步整流器 (SR)
功率因数校正器 (PFC)
非对称半桥 (AHB) 控制器
电源滤波器
降压稳压器
升压稳压器
升/降压稳压器
电荷泵
非隔离型
低噪 LDO
大电流 LDO
车规 LDO
USB & Type-C 保护
- 继电器驱动 -
-
电子烟控制芯片
升压型充电管理
升降压型充电管理
电荷泵充电管理
锂电保护芯片
-
电流检测放大器
仪表放大器高速运算放大器
隔离放大器
比较器
数模转换器 (DAC)
模数转换器 (ADC)
电流传感器
磁传感器
温度传感器
隔离接口
隔离放大器
隔离 ADC
数字隔离器
以太网供电 (PoE)
USB & Type-C 协议
RS-XXX 收发器
- 霍尔开关 -
-
-
-
-
-
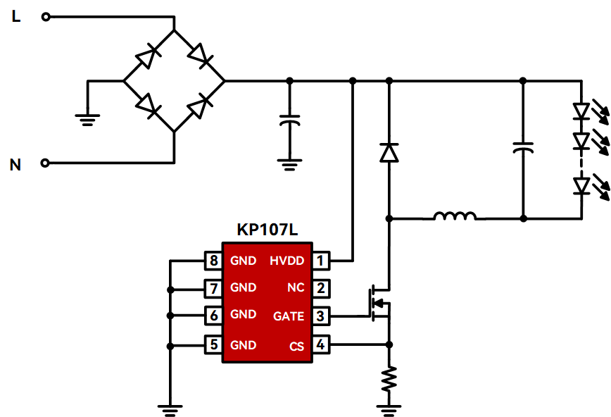
KP107L
|
非隔离、降压型准谐振 LED 驱动控制器
|
|
|
|
KP107L 是高度集成的恒流 LED 驱动控制器,芯片采用了准谐振的工作模式,无需辅助绕组检测消磁。同时内部集成有高压自供电电路,简化了系统的设计和生产成本。芯片集成高精度的电感电流采样技术,可以获得高精度的恒流输出,且输出的线电压和负载调整率表现优异。 KP107L 集成有完备的保护功能以保障系统安全可靠的运行,如:VDD 欠压保护功能 (UVLO)、逐周期电流限制 (OCP)、过热保护 (OTP)、LED 短路保护等。 |
|
主要特点 |
|
|
• 集成高压自供电电路 • 无 VDD 电容设计 • ±5% 恒流精度 • 准谐振模式高效率工作 • 超低工作电流 • 优异的线电压和负载调整率 |
• 内部保护功能: • 逐周期电流限制 (OCP) • 前沿消隐 (LEB) • LED 短路保护 • 过热保护 (OTP) • 封装类型 SOP-8 |
|
典型应用 |
|
|
• 大功率 LED 照明 |
|
|
典型应用电路 |
|
管脚封装 |
|
|
||
![]() |
|
|
|
技术文档 |
||
|
|
||
|
类型 |
标题 |
详情 |
|
|
||
|
非隔离、降压型准谐振 LED 驱动控制器 |
||
|
|
||
|
应用指南 |
— |
|
|
产品选型 |
||||||||
|
|
||||||||
|
产品型号 |
拓扑电路 |
功率因数 |
工作模式 |
MOS 耐压 (V) |
导通阻抗 (Ω) |
LED 开路保护 |
推荐输出电流/功率 Vin=176-265Vac Vout=72V |
封装 |
|
|
||||||||
|
KP107L |
Buck |
PF>0.5 |
临界连续 |
— |
— |
外置 |
<100W |
SOP-8 |

