-
-
-
反激式电源转换
非隔离电源转换
同步整流器 (SR)
功率因数校正器 (PFC)
非对称半桥 (AHB) 控制器
电源滤波器
降压稳压器
升压稳压器
升/降压稳压器
电荷泵
非隔离型
低噪 LDO
大电流 LDO
车规 LDO
USB & Type-C 保护
- 继电器驱动 -
-
电子烟控制芯片
升压型充电管理
升降压型充电管理
电荷泵充电管理
锂电保护芯片
-
电流检测放大器
仪表放大器高速运算放大器
隔离放大器
比较器
数模转换器 (DAC)
模数转换器 (ADC)
电流传感器
磁传感器
温度传感器
隔离接口
隔离放大器
隔离 ADC
数字隔离器
以太网供电 (PoE)
USB & Type-C 协议
RS-XXX 收发器
- 霍尔开关 -
-
-
-
-
-
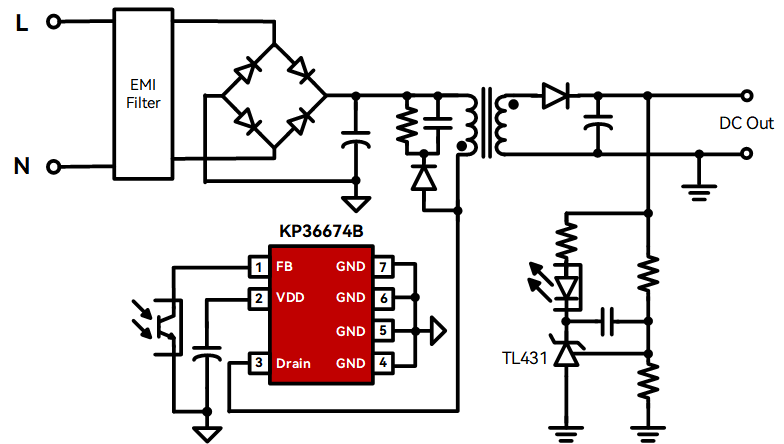
KP36674B
|
高度集成、离线式电流模式 PWM 控制功率开关
|
|
|
|
KP36674B 是一款针对离线式反激电源设计的高性能副边控制 PWM 功率开关。同时 IC 内置高耐压 MOSFET 可提高系统浪涌耐受能力。 KP36674B 内部具有高精度 132kHz 开关频率振荡器,且带有抖频功能可优化 EMI 性能。芯片采用绿色节能模式和打嗝模式工作,同时具有高压自启动功能省去启动电阻;芯片内部峰值电流检测阈值可跟随实际负载情况自动调节,可以有效降低空载情况下的待机,保证小于 50mW (辅助绕组供电) 的待机功耗。 KP36674B 集成有完备的保护功能,包括:过载保护 (OLP)、输入欠压保护 (BOP)、VDD 过压保护 (VDD OVP)、VDD 欠压保护 (VDD UVLO)、逐周期电流限制 (OCP)、异常过流保护 (AOCP)、过热保护 (OTP)、软启动、前沿消隐 (LEB) 和 VDD 钳位 (VDD Clamp) 等。 |
|
主要特点 |
|
|
• 集成 750V 高压 MOSFET • 集成采样电阻、高压启动电路 • 最高 132kHz 开关频率 • ±1% 恒压精度 • 待机功耗 < 50mW (有辅助绕组) • 待机功耗 < 150mW (无辅助绕组) • 绿色省电模式和打嗝模式工作 • 全程工作无异音 • 集成抖频功能优化 EMI |
• 集成保护功能: • 过载保护 (OLP) • 输入欠压保护 (BOP) • VDD 过压保护 (VDD OVP) 和钳位 (VDD Clamp) • VDD 欠压保护 (VDD UVLO) • 逐周期电流限制 (OCP) • 异常过流保护 (AOCP) • 过热保护 (OTP) • 封装类型 :DIP-7 / SOP-7 |
|
典型应用 |
|
|
• 家电电源 |
• 工业电源 |
|
典型应用电路 |
|
管脚封装 |
|
|
|
|
||||
|
|
|
|
|
|
|
技术文档 |
||
|
|
||
|
类型 |
标题 |
详情 |
|
|
||
|
高度集成、离线式电流模式 PWM 控制功率开关 |
||
|
|
||
|
应用指南 |
— |
|
|
产品选型 |
||||||||||||||
|
|
||||||||||||||
|
产品型号 |
拓扑电路 |
工作模式 |
MOS 类型 |
耐压 (V) |
内阻 (Ω) |
VDD 电压 (V) |
最高频率 (kHz) |
高压 启动 |
LOVP/BOP |
X 电容 放电 |
推荐功率 (W) |
待机功耗 (mW) |
封装 |
|
|
|
||||||||||||||
|
KP36674B |
Flyback |
DCM/CCM |
MOS |
750 |
6 |
7.5~13 |
132 |
√ |
Line BOP |
× |
10 |
<50 |
SOP-7/DIP-7 |
|


