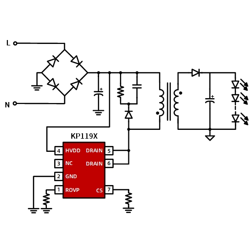
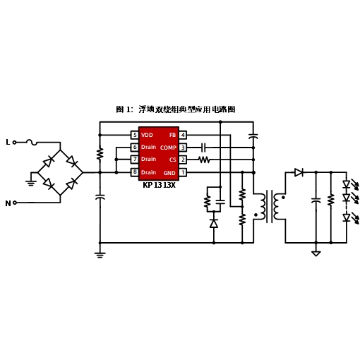
4 个产品
首页     驱动 IC     LED 驱动    非调光低PF开关隔离型